The Valve Wizard

Parts for valve amplifiers!

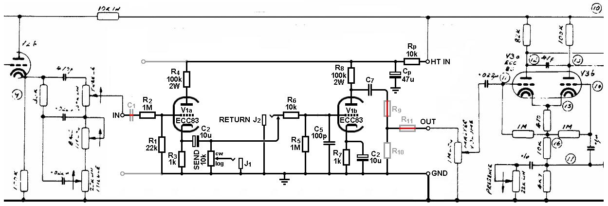
Universal Effects Loop PCB

This PCB allows you to make a valve serial effects loop (as described in my book, section 12.9). It offers low output impedance for driving cables and is inherently output voltage protected. It can of course be retro-fitted to an existing amp, and with suitable adjustment of R1/R2 and R9/R10 can be made transparent when not in use. C1 may or may not be required depending on your setup.

The circuit is shown below with suggested component values.

Here is an example of how the effects loop would typically be used in a JCM800 style circuit. The signal is first attenuated by about 46 times by R1/R2. It then passes through the loop with only a little loss before being re-amplified by the recovery stage which has a gain of around 50; overall the loop therefore has unity gain.

Gerber files
I no longer sell PCBs but you can find the gerber files here.